三明市行政规范性文件库
三明市医疗保障局关于第二批医保药品单列门诊统筹支付的通知
明医保〔2021〕14号
各派出机构、市医保中心,各有关定点医疗机构:
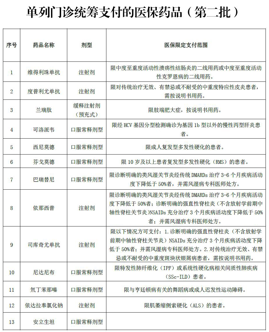
根据《福建省医疗保障局关于第二批药品单列门诊统筹支付的通知》(闽医保〔2021〕14号)工作要求,现将第二批单列门诊统筹支付的13种医保药品纳入我市单列门诊统筹支付范围,待遇支付标准按照《三明市医疗保障局关于部分医保药品单列门诊统筹支付的通知》(明医保〔2020〕72号)规定执行。
本通知自2021年3月1日起执行。
附件:单列门诊统筹支付的医保药品(第二批)
三明市医疗保障局
2021年2月25日
(此件主动公开)



闽公网安备号: