图解:《关于做好当前和今后一段时期就业创业工作的实施意见》政策解读
近日,市政府下发了《禁漫 关于做好当前和今后一段时期就业创业工作的实施意见》(明政〔2017〕21号,以下简称《实施意见》)。现对政策出台背景、基本特点、主要内容等相关情况进行解读:
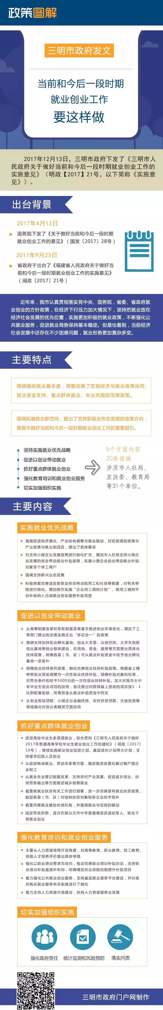
一、出台背景
近年来,我市认真贯彻落实党中央、国务院,省委、省政府就业创业的方针政策,在经济下行压力加大情况下,坚持把就业放在经济社会发展的优先位置,实施更加积极的就业政策,不断强化公共就业服务,促进就业局势保持基本稳定。但是也看到,当前经济社会发展中还存在不少困难问题,就业形势更加复杂多变。今年4月13日,国务院下发了《关于做好当前和今后一段时期就业创业工作的意见》(国发〔2017〕28号),是继《国务院关于进一步做好新形势下就业创业工作的意见》(国发〔2015〕23号)之后又一个就业工作纲领性文件;为贯彻落实好国务院意见精神,省政府于9月23日出台了《福建省人民政府关于做好当前和今后一段时期就业创业工作的实施意见》(闽政〔2017〕21号)。
为贯彻国务院、省政府意见精神,进一步破解就业难题,着力改革创新,市政府制定出台了做好当前和今后一段时期就业创业工作的实施意见,提出一系列有效的政策举措。
二、主要特点
与前几轮就业政策文件相比,《实施意见》立足经济下行压力较大、结构调整加深的背景,一方面围绕稳定就业基本盘,调整完善了宏观经济与就业政策协同、创业资金支持、重点群体就业、失业风险防范等政策;另一方面,围绕拓展就业新空间,提出了支持新就业形态发展的政策方向,是我市做好当前和今后一段时期就业创业工作的重要指引。《实施意见》涵盖坚持实施就业优先战略、促进以创业带动就业、抓好重点群体就业创业、强化教育培训和就业创业服务、切实加强组织实施等5个方面内容,主要有20条措施,涉及市人社局、发改委、教育局等31个单位。
三、主要内容
(一)实施就业优先战略(1-4条)。一是强调促进经济增长、产业结构调整与就业联动,对宏观调控政策与产业政策与就业相适应,提出了具体要求。二是对支持小微企业发展政策进行细化扩充,增加市人社局支持小微企业发展的创业带动就业补贴政策,拓展小微企业创业带动就业补贴对象至个体工商户。三是强调支持新兴业态发展。四是积极探索完善适应新就业形态特点的用工和社保等制度,对有关举措进行细化。增加我市实施“企业用工调剂计划”、将用工调剂平台补助纳入当地就业创业服务补贴范围等政策。
(二)促进以创业带动就业(5-8条)。一是从商事制度改革和审批制度改革着手推进创业环境优化,增加了工商部门提出的全面实施企业“多证合一”的政策。二是围绕支持加快创业孵化基地、创业大本营、众创空间、大学生创新创业基地等创业载体建设,在用地、资金、服务等方面提出具体化扶持政策,明确各县(市、区)可从就业补助资金中给予创业孵化基地一定奖补。三是明确创业扶持系列政策,细化完善创业扶持补贴政策。根据省上精神将创业资助调整为一次性创业扶持补贴,明确补贴对象和标准,对符合条件的给予5000元的一次性创业扶持补贴。加大对我市大中专毕业生创业项目的扶持,首次提出对获得省上资助的项目按1:1比例配套奖励,所需资金从就业补助资金中列支。四是从创业担保贷款、小微企业金融扶持、农村扶贫贷款、天使投资等领域强化对创业者融资方面扶持。
(三)抓好重点群体就业创业(9-14条)。一是促进高校毕业生多渠道就业,结合贯彻《禁漫 关于做好2017年普通高等学校毕业生就业创业工作的通知》(明政〔2017〕10号),继续实施就业创业促进计划、基层成长计划两大计划,支持留学回国人员创业。二是从促进转岗就业、劳动关系等方面,稳妥推进安置化解过剩产能企业职工。三是从就业失业登记制度改革、支持农村产业发展、促进返乡创业、扶持劳务输出等方面推进城乡统筹就业。四是着重就就业扶贫有关工作进行部署,进一步完善原有就业扶贫政策,鼓励各县(市、区)对吸纳扶贫对象较多企业给予奖补。五是着重完善就业援助长效机制,并强调就业与低保的联动。六是适应军改形势,首次在就业文件中专章强调促进退役军人、转业干部就业创业。
(四)强化教育培训和就业创业服务(15-18条)。一是主要从人力资源培育开发角度,对高等教育、职业教育、技工教育、技能人才培养评价提出具体举措。二是强化以职业培训需求为导向,推动完善职业培训补贴办法,支持职业培训补贴直接补机构,明确增加失业保险技能提升补贴项目。三是着力强化公共就业创业服务,支持基层就业服务平台建设,并对政府购买就业服务有关制度进行了细化。四是着力支持人力资源市场建设,扶持人力资源服务业发展。
(五)切实加强组织实施(19、20条)。突出强调强化政府责任、落实问责、统计监测和风险预防。
为进一步做好实施意见的贯彻落实,各县(市、区)和市直相关部门还将进一步制定具体细化措施和配套政策,使政策更具针对性和可操作性。
- 图片解读
- 文字解读

近日,市政府下发了《禁漫 关于做好当前和今后一段时期就业创业工作的实施意见》(明政〔2017〕21号,以下简称《实施意见》)。现对政策出台背景、基本特点、主要内容等相关情况进行解读:
一、出台背景
近年来,我市认真贯彻落实党中央、国务院,省委、省政府就业创业的方针政策,在经济下行压力加大情况下,坚持把就业放在经济社会发展的优先位置,实施更加积极的就业政策,不断强化公共就业服务,促进就业局势保持基本稳定。但是也看到,当前经济社会发展中还存在不少困难问题,就业形势更加复杂多变。今年4月13日,国务院下发了《关于做好当前和今后一段时期就业创业工作的意见》(国发〔2017〕28号),是继《国务院关于进一步做好新形势下就业创业工作的意见》(国发〔2015〕23号)之后又一个就业工作纲领性文件;为贯彻落实好国务院意见精神,省政府于9月23日出台了《福建省人民政府关于做好当前和今后一段时期就业创业工作的实施意见》(闽政〔2017〕21号)。
为贯彻国务院、省政府意见精神,进一步破解就业难题,着力改革创新,市政府制定出台了做好当前和今后一段时期就业创业工作的实施意见,提出一系列有效的政策举措。
二、主要特点
与前几轮就业政策文件相比,《实施意见》立足经济下行压力较大、结构调整加深的背景,一方面围绕稳定就业基本盘,调整完善了宏观经济与就业政策协同、创业资金支持、重点群体就业、失业风险防范等政策;另一方面,围绕拓展就业新空间,提出了支持新就业形态发展的政策方向,是我市做好当前和今后一段时期就业创业工作的重要指引。《实施意见》涵盖坚持实施就业优先战略、促进以创业带动就业、抓好重点群体就业创业、强化教育培训和就业创业服务、切实加强组织实施等5个方面内容,主要有20条措施,涉及市人社局、发改委、教育局等31个单位。
三、主要内容
(一)实施就业优先战略(1-4条)。一是强调促进经济增长、产业结构调整与就业联动,对宏观调控政策与产业政策与就业相适应,提出了具体要求。二是对支持小微企业发展政策进行细化扩充,增加市人社局支持小微企业发展的创业带动就业补贴政策,拓展小微企业创业带动就业补贴对象至个体工商户。三是强调支持新兴业态发展。四是积极探索完善适应新就业形态特点的用工和社保等制度,对有关举措进行细化。增加我市实施“企业用工调剂计划”、将用工调剂平台补助纳入当地就业创业服务补贴范围等政策。
(二)促进以创业带动就业(5-8条)。一是从商事制度改革和审批制度改革着手推进创业环境优化,增加了工商部门提出的全面实施企业“多证合一”的政策。二是围绕支持加快创业孵化基地、创业大本营、众创空间、大学生创新创业基地等创业载体建设,在用地、资金、服务等方面提出具体化扶持政策,明确各县(市、区)可从就业补助资金中给予创业孵化基地一定奖补。三是明确创业扶持系列政策,细化完善创业扶持补贴政策。根据省上精神将创业资助调整为一次性创业扶持补贴,明确补贴对象和标准,对符合条件的给予5000元的一次性创业扶持补贴。加大对我市大中专毕业生创业项目的扶持,首次提出对获得省上资助的项目按1:1比例配套奖励,所需资金从就业补助资金中列支。四是从创业担保贷款、小微企业金融扶持、农村扶贫贷款、天使投资等领域强化对创业者融资方面扶持。
(三)抓好重点群体就业创业(9-14条)。一是促进高校毕业生多渠道就业,结合贯彻《禁漫 关于做好2017年普通高等学校毕业生就业创业工作的通知》(明政〔2017〕10号),继续实施就业创业促进计划、基层成长计划两大计划,支持留学回国人员创业。二是从促进转岗就业、劳动关系等方面,稳妥推进安置化解过剩产能企业职工。三是从就业失业登记制度改革、支持农村产业发展、促进返乡创业、扶持劳务输出等方面推进城乡统筹就业。四是着重就就业扶贫有关工作进行部署,进一步完善原有就业扶贫政策,鼓励各县(市、区)对吸纳扶贫对象较多企业给予奖补。五是着重完善就业援助长效机制,并强调就业与低保的联动。六是适应军改形势,首次在就业文件中专章强调促进退役军人、转业干部就业创业。
(四)强化教育培训和就业创业服务(15-18条)。一是主要从人力资源培育开发角度,对高等教育、职业教育、技工教育、技能人才培养评价提出具体举措。二是强化以职业培训需求为导向,推动完善职业培训补贴办法,支持职业培训补贴直接补机构,明确增加失业保险技能提升补贴项目。三是着力强化公共就业创业服务,支持基层就业服务平台建设,并对政府购买就业服务有关制度进行了细化。四是着力支持人力资源市场建设,扶持人力资源服务业发展。
(五)切实加强组织实施(19、20条)。突出强调强化政府责任、落实问责、统计监测和风险预防。
为进一步做好实施意见的贯彻落实,各县(市、区)和市直相关部门还将进一步制定具体细化措施和配套政策,使政策更具针对性和可操作性。
扫一扫在手机上查看当前页面

闽公网安备号: